Instance Verification Kit (IVK)
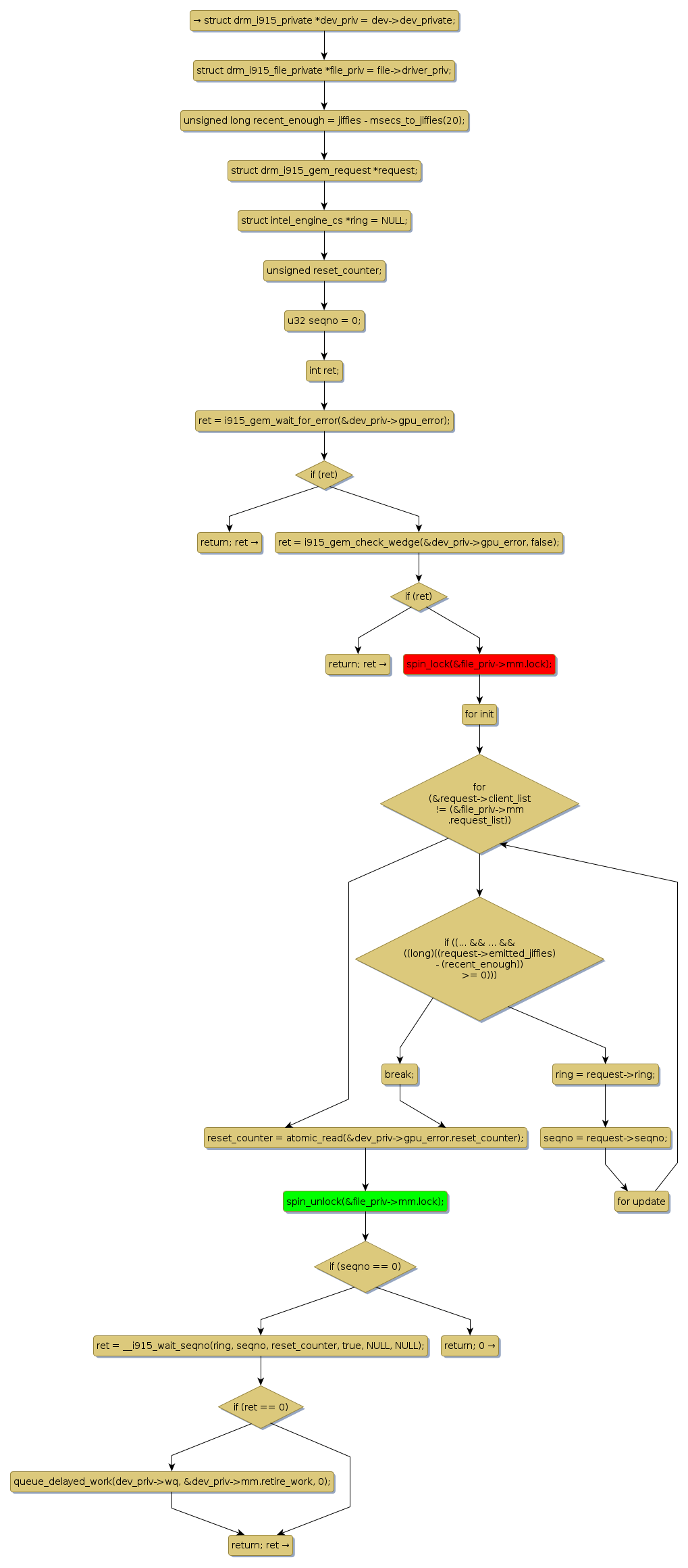
spin lock @ [107192+31+/linux-3.19-rc1/drivers/gpu/drm/i915/i915_gem.c]
Instance Signature: lock
|
The Matching Pair Graph:
|
|
Function Name
|
Control Flow Graph (CFG)
|
Events Flow Graph (EFG)
|
Source Correspondence
|
|
i915_gem_ring_throttle
|
|
|
[106648+22+/linux-3.19-rc1/drivers/gpu/drm/i915/i915_gem.c]
|